Miscellaneous Projects
Video Titler
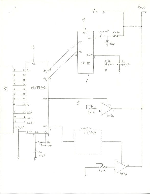
Video Titler Schematic
Video Titler PCB Layout
All
-
Purpose
-
555
-
Circuit
Relay Board
Relay Board Schematic
dos clock1
dos clock2
dos clock3
dos clock4
dos clock5
dos clock - orig1
dos clock - orig2